Revisto em 03/01/2025
Nas postagens anteriores, vimos o hipoparatireoidismo como doença que causa redução dos níveis de cálcio no sangue (hipocalcemia) e o hiperparatireoidismo primário, caracterizado por aumento do cálcio no sangue (hipercalcemia). Esse post descreve brevemente as doenças causadas pormutações no receptor sensor de cálcio que podem levar à hipocalcemia ou hipercalcemia, simulando as duas primeiras doenças. Para explicar essa doença, é preciso antes falar um pouco da homeostase do cálcio.
O cálcio exerce várias funções biológicas, incluindo excitação-contração muscular, coagulação, transmissão nas sinapses cerebrais, síntese e secreção hormonal além de mineralização óssea. Apenas 1% de todo cálcio está contido fora do tecido ósseo. Dez por cento do cálcio que está fora do osso está na forma de cálcio iônico e é essa fração que participa dos processos biológicos.
As quantidades intracelular e extracelular do cálcio iônico são tão rigorosamente controladas que envolve a ação de dois hormônios (hormônio paratireoideano e vitamina D), o osso, intestino e rim. A paratireoide produz o hormônio paratireoideano (PTH) e é um modelo de regulação hormonal de glândula independente.

A regulação da liberação de PTH e reabsorção renal de cálcio é feita através da interação do cálcio com seu receptor nesses tecidos.

Ação do cálcio na paratireoide
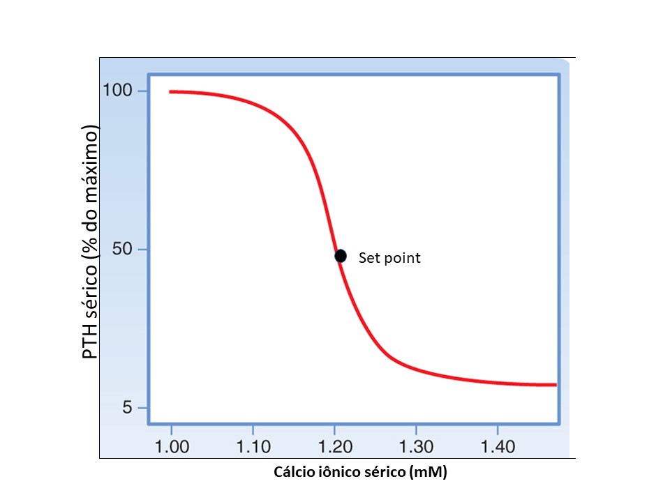
As células da paratireoide têm maior expressão do receptor sensor de cálcio (CaR) na sua superfície. Níveis altos de cálcio no sangue (hipercalcemia) ativam o receptor sensor de cálcio e inibem a secreção do hormônio paratireoideano. De forma inversa, baixos níveis de cálcio (hipocalcemia) no sangue inativam o CaR e estimulam a secreção de PTH. Essa variação do PTH inversamente proporcional aos níveis de cálcio reflete uma curva de função sigmoidal, podendo chegar à secreção máxima, mas não havendo supressão total da secreção hormonal. O set point ou ponto de ajuste normal do PTH é definido como a concentração de cálcio em que a secreção do PTH é metade da máxima e define a sensibilidade da paratireoide ao cálcio extracelular. Próximo ao set point, pequenas variações do cálcio podem levar a grandes variações na secreção de PTH.

Ação do cálcio no rim
O CaR também está presente em diversos segmentos do néfron (unidade funcional do rim) e desempenha um papel importante na regulação dos níveis de cálcio. A ativação do CaR na hipercalcemia inibe a reabsorção (aumenta a excreção) renal de cálcio, com esperado aumento da quantidade de cálcio na urina (hipercalciúria). Já na hipocalcemia, a inativação do CaR estimula a reabsorção de cálcio, diminuindo a sua excreção na urina (hipocalciúria) para tentar restaurar os níveis de cálcio séricos.
MUTAÇÕES NO RECEPTOR SENSOR DE CÁLCIO
Diversas mutações já foram descritas no gene que codifica o receptor sensor de cálcio. Elas podem fazer com que o receptor fique mais ativo , mesmo com pouco estímulo (ativadoras) ou menos ativos mesmo com excesso de estímulo (inativadoras). As mutações comentadas são as levam aos quadros mais leves: a Hipocalcemia Autossômica Dominante e a Hipercalcemia Hipocalciúrica Familiar.
Mutações ativadoras: simulam hipoparatireoidismo
Mutações no CaR que levam a ganho de função (mutações ativadoras) desviam o set point do cálcio para esquerda, fazendo com que as paratireoides fiquem mais sensíveis ao cálcio circulante e resultando em inibição do PTH com calcemias menores do que seria esperado normalmente. No rim, as mutações ativadoras levam à inibição da reabsorção do cálcio. O resultado laboratorial é de hipocalcemia e hipercalciúria associadas ao PTH inapropriadamente normal (esperava-se que o PTH estivesse elevado). Exemplos de doenças resultantes de mutações ativadoras são a Hipocalcemia Autossômica Dominante e a Síndrome de Bartter tipo V.


A Hipocalcemia Autossômica Dominante (HAD) é caracterizada pela hipocalcemia leve a moderada. Em 50% dos pacientes podem desenvolver sintomas de hipocalcemia tais como parestesias (dormências) espasmo carpopedal (Sinal de Trousseau) e convulsões. Pode haver aumento do fosfato circulante e PTH inapropriadadamente normal ou baixo, diferindo do hipoparatireoidismo pelo quadro de hipercalciúria.
O termo hipocalcemia hipercalciúrica familiar também é encontrado em alguns textos para se referir à HAD.
Nos casos sintomáticos, o tratamento é feito convencionalmente com cálcio e vitamina D. Entretanto, essa terapia pode predispor a cálculos renais, nefrocalcinose e comprometimento da função renal . A administração de diurético tiazídico é uma estratégia utilizada para diminuir minimizar a hipercalciúria nesses pacientes.
Terapias potenciais para a HAD estão em estudo. O PTH recombinante melhora os sintomas de hipocalcemia, mas não atenua a hipercalciúria. Compostos que interagem modulando negativamente o CaR (calciolíticos) estão também sendo estudados como terapia potencial. Entretanto, são necessários mais estudos com essas classes de medicamentos comprovar a segurança e eficácia no tratamento da HAD.
Mutações inativadoras: simulam hiperparatireoidismo
As mutações que levam à perda da função (inativadoras) deslocam o set point (ponto de equilíbrio) do cálcio para direita, ou seja, é necessária maior concentração de cálcio inibir a secreção de PTH. No rim, a inativação do CaR leva ao aumento da reabsorção do cálcio. Dessa forma, o resultado laboratorial é a hipercalcemia com hipocalciúria e discreto aumento do PTH. Exemplos de doenças hiperparatireoidismo neonatal grave e a Hipercalcemia Hipocalciúrica Familiar (HHF).


A HHF é caracterizada por hipercalcemia leve a moderada e não progressiva, com dosagem inapropriadamente normal de PTH em 80% dos pacientes mesmo levemente aumentada em 20% deles, além de hipocalciúria. A HHD é o espelho da Hipocalcemia Autossômica Dominante.
Os indivíduos afetados geralmente são assintomáticos ou têm sintomas não específicos de hipercalcemia, tais como fadiga, fraqueza e dores articulares. O diagnóstico é geralmente feito ao acaso pelo encontro de hipercalcemia nos exames laboratoriais. Para diferenciar do hiperparatireoidismo primário, o cálculo da fração de excreção de cálcio (razão da depuração de cálcio pela depuração de creatinina) é <0,01 (1%), o que significa que mais de 99% do cálcio filtrado é reabsorvido mesmo na presença de hipercalcemia.
FeCa (%)=(Ca sérico×Cr urinária/ Ca urinário×Cr sérica) ×100
Onde:
- Cálcio urinário = concentração de cálcio na urina (mg/dL ou mmol/L)
- Cálcio sérico = concentração de cálcio no sangue (mg/dL ou mmol/L)
- Creatinina urinária = concentração de creatinina na urina (mg/dL ou mmol/L)
- Creatinina sérica = concentração de creatinina no sangue (mg/dL ou mmol/L)
O uso de lítio pode simular um quadro de HHF.
Indivíduos com HHF podem ser erroneamente diagnosticados como tendo hiperparatireoidismo primário e serem submetidos à paratireoidectomia. Esse procedimento não resolve a hipercalcemia! O uso de calcimiméticos, como o cinacalcete, é uma terapia potencial para esses casos.
Considerações finais
Esse tema foi escolhido principalmente pela possibilidade de confusão entre as doenças primárias da glândula paratireoide, seja pela falta ou excesso de produção do PTH, e as doenças genéticas resultantes de mutações no receptor sensor de cálcio.
Considerar a possibilidade dessas doenças genéticas pode impedir que Hipocalcemia Autossômica Dominante seja confundida com o hipoparatireoidismo e que se monitore e minimize a hipercalciúria, potencialmente danosas para o rim. De forma similar para hipercalcemia, a investigação da Hipercalcemia Hipocalciúrica Familiar pode impedir que essa seja confundida com o hiperparatireoidismo primário, impedindo a inadvertida retirada das paratireoides, um tratamento que seria agressivo e ineficaz.
Referências
HANNAN, F. M.; BABINSKY, V. N.; THAKKER, R. V. Disorders of the calcium-sensing receptor and partner proteins: insights into the molecular basis of calcium homeostasis. J Mol Endocrinol, v. 57, n. 3, p. R127-42, 10 2016. ISSN 1479-6813. Disponível em: < https://www.ncbi.nlm.nih.gov/pubmed/27647839 >.
D’SOUZA-LI, L. The calcium-sensing receptor and related diseases. Arq Bras Endocrinol Metabol, v. 50, n. 4, p. 628-39, Aug 2006. ISSN 0004-2730. Disponível em: < https://www.ncbi.nlm.nih.gov/pubmed/17117288 >.
ROBERTS, M. S. et al. Treatment of Autosomal Dominant Hypocalcemia Type 1 with the Calcilytic NPSP795 (SHP635). J Bone Miner Res, May 2019. ISSN 1523-4681. Disponível em: < https://www.ncbi.nlm.nih.gov/pubmed/31063613 >.
Obrigada por ter chegado até aqui!
Se você gostou da leitura, não deixe curtir e de compartilhar o conteúdo.
Para receber em primeira mão as publicações, você pode se inscrever no blog ou me acompanhar pelas redes sociais. Os links estão no rodapé dessa página.
Espero ver você mais vezes!
Um forte abraço,
Suzana
O botão de doação abaixo é uma forma voluntária de contribuir para manutenção e aprimoramento do trabalho desse blog.

Você precisa fazer login para comentar.